Overslaan naar inhoud
Nederlands
  • Er zijn geen suggesties want het zoekveld is leeg.

Help ... eerste hulp bij zwarte balkjes (visueel)

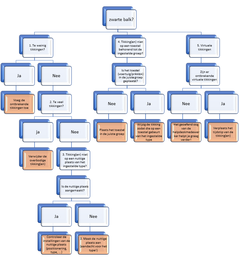
Onderstaand het stroomdiagram om zelf de oorzaak van zwarte balkjes te achterhalen en op te lossen. Neem zeker de leidraad bij de hand voor meer duiding: Help ... eerste hulp bij zwarte balkjes!.

Dit is niet altijd evident, aarzel niet om de hulp van de helpdesk in te roepen!