Passer au contenu
Français
  • Il n'y a aucune suggestion car le champ de recherche est vide.

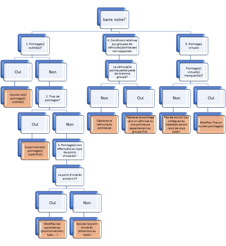
Au secours... Premiers secours pour les barres noires (visuel)!

Ci-dessous l'organigramme pour trouver et résoudre vous-même la cause des barres noires. N'oubliez pas d'avoir le guide à portée de main pour plus d'informations: Au secours... Premiers secours pour les barres noires!

Ce n'est pas toujours évident, n'hésitez pas à faire appel au helpdesk!